400 880 9138中韩证书:中国、韩国
中澳证书:中国、澳大利亚
中智证书:中国、智利
中秘证书:中国、秘鲁
亚太证书:中国、孟加拉国、印度、老挝、韩国、斯里兰卡、蒙古

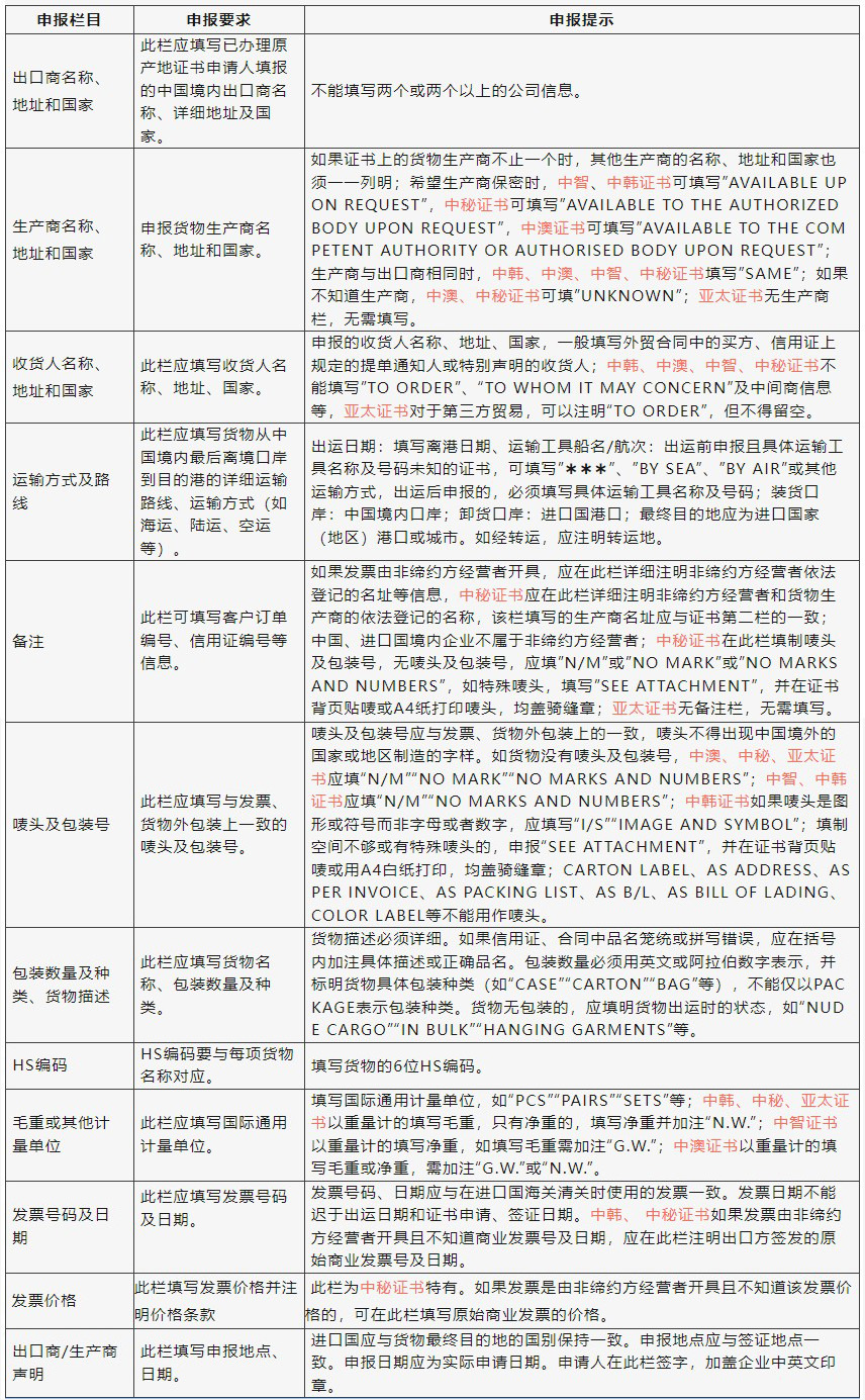
(一)一般栏目

(二)原产地标准栏目

(三)其他项目
1、FOB值(美元)
发票金额如非FOB价或非美元币种的,应根据发票开具时间的汇率转换为FOB美元价格(中智证书不限币种)。
2、货物信息中的生产商名称、生产商代码、联系人、联系电话
应当用中文填写实际生产商;生产商代码应为统一社会信用代码的9—17位。不能填写贸易公司的信息。
3、项目编号
中澳、中秘证书单份证书货物项不可超过20项,中智证书单份证书货物项不可超过50项,中韩证书无货物项数限制,亚太证书无此项。
(一)补发与更改
补发:亚太证书应于货物出口时或者装运后3个工作日内签发,不允许办理补发证书;其余四种证书可在货物出口/装船/装运之日起12个月内补发。
更改:申请人证书内容需更改的,可自证书签发之日起1年内向原签证机构申请证书更改。
出口商确认未向进口方海关提交过原证书的,可办理电子更改。申请人应退回原证书,详细填写并提交更改/重发申请书。除申请更改的栏目、申请日期和签证日期为更改内容和实际日期外,更改证书其它各栏目应与原证书保持一致。签证人员签发更改证书后,收回并作废原证书。
(二)重发与更改重发
重发:申请人原证书被盗、遗失或损毁的,可在自证书签发之日起一年内向原签证机构申请重发证书。申请重发证书时,申请人应详细填写重发申请书。证书申请日期和签证日期应为实际申请和签证日期。除申请日期及签证日期外,证书其他各栏目应与原证书保持一致。
更改重发:申请人原证书被盗、遗失或损毁且需要更改的,可在自证书签发之日起一年内向原签证机构申请更改重发证书。申请更改重发证书时,申请人应详细填写更改/重发申请书。证书申请日期和签证日期应为实际申请和签证日期。
(一)中韩证书

(二)中澳证书

(三)中智证书

(四)中秘证书

(五)亚太证书


1、证书上体现的栏目,除了唛头、运输工具号外,其他均只能用英文填写。标点符号必须使用半角符号输入,否则容易出现乱码。
2、证书供官方使用栏、商品序号栏以及签证机构证明栏无需在申报端申报。
3、中澳证书有专用的续页证书,签证内容无法在一页显示完整的,需另附续页证书。
4、货物不含非原产成分时,产品非原产成分应为0;含非原产成分时,其产品非原产成分应大于0。
六、自助打印
申请演示
业务咨询
小程序
扫一扫